安徽省2025年陜西省成人高校招生全國統一考試報名公告
歡迎廣大考生報名參加2025年安徽省成人高等學校招生考試(以下簡稱成人高考)。今年我省成人高考繼續實行網上報名、網上確認和網上繳費。現依據教育部有關文件精神,結合我省相關規定,就報考事項公告如下:
一、網上報名網址
2025年我省成人高考網上報名官方唯一網址為:crbm.ahzsks.cn。考生在報名前應仔細甄別網址真偽,并由本人按照網上報名步驟進行操作,不得由他人或機構代為進行網上報名。
二、報考條件
1)統考生:參加安徽省成人高等學校招生全國統一考試的考生。
2)免試生:符合專升本報考條件的退役軍人(自主就業退役士兵、自主擇業軍轉干部、復員干部)申請免試就讀成人高校專升本的考生和參加“選聘高校畢業生到村任職” “三支一扶”“大學生志愿服務西部計劃”“農村義務教育階段學校特設崗位計劃”等項目服務期滿并考核合格的普通高職(專科)畢業生申請免試就讀成人高校專升本的考生。
報考成人高校的考生(含申請免試的考生)應符合相應報考層次條件,年齡原則上應年滿18周歲(截至2025年12月31日)。國家承認學歷的各類高、中等學校在校生一律不得報考。
三、網上報名時間
1)免試生:9月1日至9月3日(每天8:00-22:00)。
2)統考生:9月4日至9月8日(每天8:00-22:00)。
四、報考相關要求
1.考生一般應在戶口所在地報名。確因工作等原因需在我省報考的外省戶籍考生,須持有效的《安徽省居住證》(或電子居住證)進行網上報名,居住證有效期限的截止時間在2025年9月1日(含)之后且起始時間在2025年9月10日(含)之前,考試地點選擇發證公安機關所在地市。省內跨市異地報考相關要求由各市教育招生考試機構明確,請考生按照各市公告要求報考。
2. 考生須注冊“安徽省政務服務網”賬號并通過四級及以上實名認證,在報名信息提交時使用“皖事通”APP掃碼進行人臉認證,否則將無法報名。考生的身份證號碼、姓名和手機號碼均來自“安徽政務服務網”系統,考生須提前核對是否準確,如有誤,請至“安徽政務服務網登錄界面-常見問題”( https://sso.ahzwfw.gov.cn/uccp-user/resources/accountAppeal/appealList.html?appCode=55bee510abb44301805c29cba9851c1b&source=),按照提示進行修改。一個身份證號碼僅能報名一次,考生須本人通過發送的手機短信驗證碼完成系統注冊。所有考生應保證手機號碼真實、有效,確保通信暢通。
3.報考專科起點升本科考生必須已取得經教育部審定核準的國民教育系列高等學校、高等教育自學考試機構頒發的專科畢業證書、本科結業證書或以上證書。2026年春季畢業的應屆專科畢業生須持所在學校出具的《2026年春季專科畢業生證明》進行報名。
4.現役軍人考生須持本人有效《居民身份證》、《士兵證》(或《軍官證》)以及所在部隊團級以上政治工作部門出具的同意報考證明(證明為駐報考市部隊的現役軍人)報名,網上報名時應選擇“現役軍人”并到所選擇的市級教育招生考試機構現場審核。
5.在中國定居并符合報名條件的港澳居民持本人有效《港澳居民來往內地通行證》或《港澳居民居住證》、臺灣居民持本人有效《臺灣居民來往大陸通行證》或《臺灣居民居住證》、外國僑民持本人有效《外國人永久居留身份證》進行網上報名并到所居住的市級教育招生考試機構現場審核。
6. 凡我省符合專升本報考條件的退役軍人(自主就業退役士兵、自主擇業軍轉干部、復員干部),參加“選聘高校畢業生到村任職” “三支一扶”“大學生志愿服務西部計劃”“農村義務教育階段學校特設崗位計劃”等項目服務期滿并考核合格的普通高職(專科)畢業生,采取自愿報名、申請入學、審核錄取的辦法,免試接受成人本科教育。
我省接受免試成人本科教育招生院校為安徽師范大學、安徽財經大學、安徽醫科大學、安徽建筑大學、安徽開放大學、安徽農業大學、安徽中醫藥大學、安徽工程大學、安慶師范大學、滁州學院和宿州學院等11所院校。
申請免試的退役軍人(自主就業退役士兵、自主擇業軍轉干部、復員干部)安置地在我省的,需在報名開始前到退役安置地的退役軍人事務管理部門進行退役軍人信息采集,未完成信息采集的人員,其免試審核一律不予通過。安置地在外省的,須持退役安置所在地退役軍人事務管理部門開具的安置證明報考。
7.考生在網上報名系統(推薦使用PC端,推薦瀏覽器見報名首頁)中注冊成功后,按照網頁提示,閱讀省、市報考公告,選擇考試地點,填報個人基本情況和報考學校、專業志愿等信息并上傳材料,請妥善保管好個人信息。填報完畢后,考生須認真核對填報信息和上傳材料,核對無誤后提交,提交時須使用“皖事通”APP掃碼進行人臉識別認證。
特別提醒:考生須保證本人符合所報院校及專業的報名條件和要求,所填寫和提供的個人信息、證明材料、證件等真實、準確、有效。報名信息一經確認提交,不得更改。
考生如出現因使用非官方網址或不符合報名條件和要求、由他人或機構代為報名、提供虛假材料、手機號碼錯誤無法聯絡等情況,導致不能考試、錄取和學籍注冊的,責任由考生自負。如涉嫌偽造身份證、居住證、學歷證明等有關材料,將依法追究考生及相關人員責任。
今年凡在我省和外省同時報名(含免試)的考生,一經發現將取消其在我省的報名、考試和錄取資格,所繳報名考試費不予退費。
五、考生上傳材料及時間安排
1.考生需上傳材料
考生網上報名時須上傳本人近三個月內正面、免冠、無妝、彩色2寸電子照片(詳細要求見附件一)。
現役軍人考生還需上傳本人有效《居民身份證》、《士兵證》(或《軍官證》)以及所在部隊團級以上政治工作部門出具的同意報考證明(證明為駐報考市部隊的現役軍人)。
參加“選聘高校畢業生到村任職”“三支一扶”“大學生志愿服務西部計劃”“農村義務教育階段學校特設崗位計劃”等項目服務期滿并考核合格的普通高職(專科)畢業生申請免試就讀成人高校專升本,還需上傳相關項目考核合格證電子照片。
符合專升本報考條件的退役軍人(自主就業退役士兵、自主擇業軍轉干部、復員干部)申請免試就讀成人高校專升本,還需上傳退役證(義務兵/士官退出現役證、軍官轉業證書、軍官復員證書)電子照片。
2.考生上傳材料時間
1)免試生:9月1日至3日(每天8:00-22:00),需要補交材料的截止時間為9月4日17:00。
2)統考生:9月4日至8日(每天8:00-22:00),需要補交材料的截止時間為9月10日17:00。
六、網上確認審核
1.各市教育招生考試機構和接受免試生招生院校負責對考生報考資格等同步進行網上審核。考生在規定的時間內提交上傳的材料后,其中報考專升本考生須使用學信網APP授權查詢本人學歷信息,系統將進行人證和報考專升本考生學歷信息比對,比對結果將作為審核考生報考資格的參考依據。
網上確認期間,請考生及時關注網上報名系統對審核結果的反饋提示,并保持手機通信暢通。一般情況下,考生上傳材料結束后,審核結果將在36小時內通過報名系統反饋(單日提交材料考生人數過多及特殊情況除外)。
2.上傳材料審核結果
上傳材料審核結果為“通過”的考生,即完成網上信息上傳材料審核,不需再到現場審核。
上傳材料審核結果為“未通過”的考生,請在12小時內登錄網上報名系統及時補充符合要求的材料(上傳材料次數不超過3次)或根據要求持相關材料到網上報名時選擇的考試地點所在市級教育招生考試機構(或接受免試生招生院校)指定的地點進行現場審核確認。
上傳材料審核結果為“未通過”的考生,主要分為以下幾種情況:
(1)考生照片與身份信息比對未通過。考生需補充上傳有效居民身份證原件人像面和國徽面照片、手持身份證照片等相關證明材料(具體要求見附件一)。
(2)報考專升本的考生學歷信息比對未通過但學歷信息確屬真實的。考生需補充上傳畢業證書或學信網學歷認證報告(具體要求見附件一)和《學籍學歷信息真實有效保證書》(附件二)等相關證明材料。如因未授權查詢本人學歷信息導致比對未通過的,請考生使用學信網APP掃碼授權查詢。2026年春季畢業的應屆專科畢業生需上傳所在學校出具的《2026年春季專科畢業生證明》(附件三)等證明材料。
(3)其他審核未通過的情況。考生需根據審核未通過原因補充相關材料。
3.戶籍及居住證信息核查
為進一步規范報名工作,嚴格考生報名資格審查,今年我省將通過公安部門對外省戶籍考生的居住證信息進行統一核查,核查結果將于9月16日通過系統和短信通知考生。經核查無我省有效期限內居住證信息或提供虛假信息的外省戶籍考生將不能在我省繼續進行網上報名繳費、考試。省內跨市異地報考相關要求核查工作由各市教育招生考試機構負責。
特別提醒:考生應于規定時間內按照要求完成相關材料的上傳,逾期不再補辦,并請及時關注網上確認系統對審核結果的反饋提示。考生上傳的照片將作為本人準考證唯一使用照片,用于報名和考試期間與公安戶籍人證比對、校驗和學籍注冊校驗等,因上傳不符合要求的照片而影響報名、考試和學籍注冊的,責任由考生自負。考生所傳材料僅作為制作考生電子檔案使用。
七、網上繳費
1.統考生參加成人高考應繳納報名考試費。考生繳費必須在上傳材料審核和戶籍及居住證信息核查通過后在規定時間內完成,在報名系統內網上支付為報名考試費唯一支付方式,報名考試費繳費成功,方表示報名完成。未繳費或繳費未成功的考生,不得參加考試。報名考試費繳納后原則上不予退費,確因支付系統或報名系統出現問題導致重復繳費等情況,經核實后予以退費。
依據安徽省物價局、財政廳有關文件規定,我省執行的成人高校招生報名考試收費標準為:每生120元。
2.網上繳費時間:9月17日8:00至9月20日17:00,逾期不再辦理。
考生如需繳費收據,請在繳費成功一周后登錄系統下載電子收據。
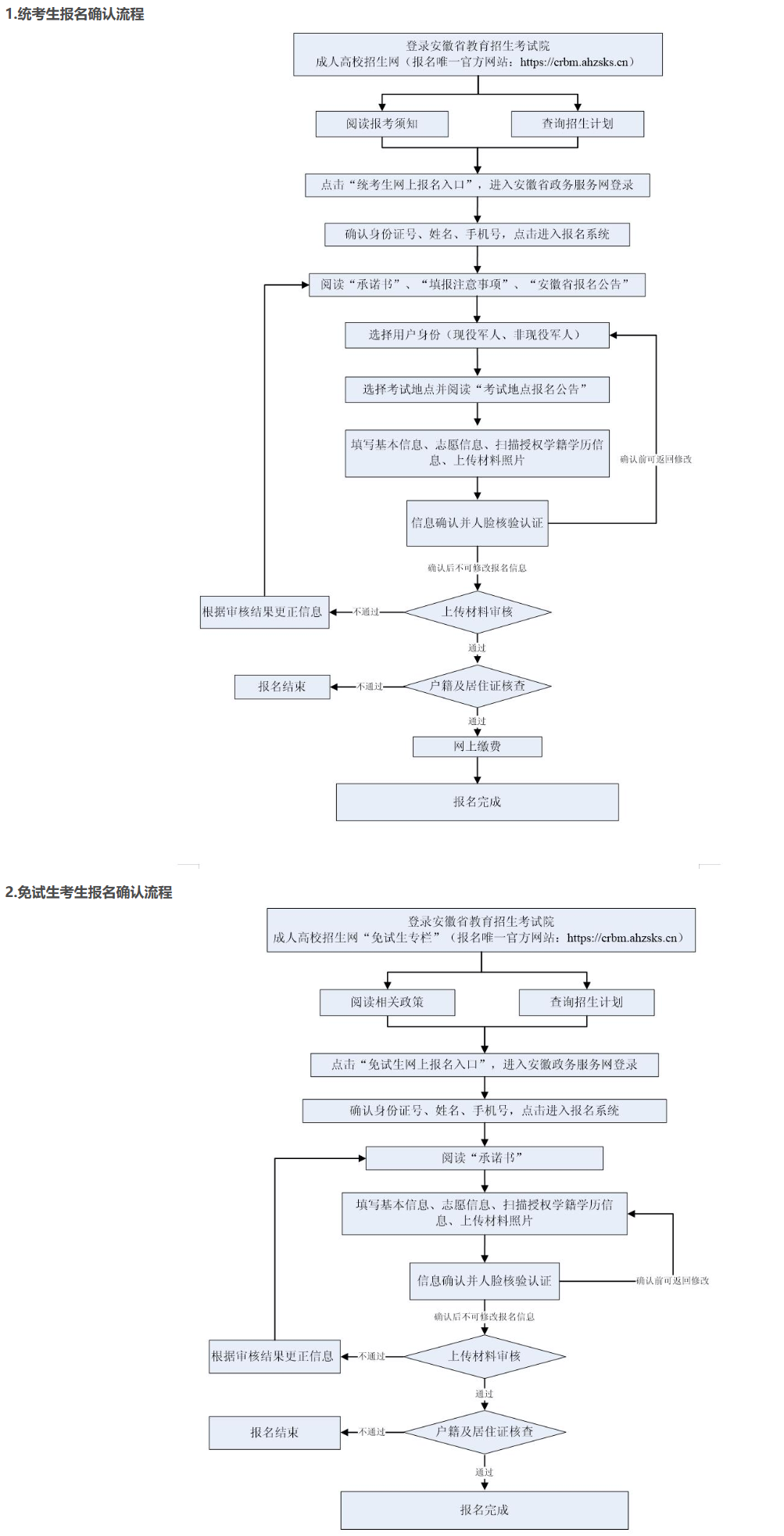
八、網上報名確認流程

九、打印準考證
我省成人高考實行網上打印準考證,統考生可在規定時間登錄網上報名系統打印準考證,系統開放時間預計為考試前一周(以實際通知為準),準考證正反兩面在使用期間不得涂改,考生憑下載打印的準考證及有效居民身份證參加考試。
十、其他
1.所有考生在考前應樹立“誠信考試光榮、違紀作弊可恥”的考試理念和文明風尚,要認真閱讀《國家教育考試違規處理辦法》、《中華人民共和國刑法修正案(九)》等有關內容并簽訂《考生誠信考試承諾書》,了解考場規則和考試違規處理辦法。《中華人民共和國刑法修正案(九)》對于考試犯罪做了明確規定,包括代替考試罪,非法出售、提供試題、答案罪及組織考試作弊罪三項罪名。省教育招生考試院鄭重提醒廣大考生,務必增強法律意識,誠信應考,不要觸犯《刑法修正案(九)》有關條文。
2. 報名期間咨詢電話見首頁。
附件一
網上確認上傳材料及相關要求
考生在規定時間進入網上信息確認界面,上傳有關材料照片或電子版等,具體要求如下:
1. 本人電子照片(必傳)。上傳本人近三個月內正面、免冠、無妝、彩色2寸電子照片,
1)本人近三個月內正面、免冠、無妝、彩色2寸電子照片(白色背景,用于準考證照片);
2)僅支持jpg或jpeg格式,建議大小不超過10M,寬高比例3:4;
3)坐姿端正,雙眼自然睜開并平視,耳朵對稱,左右肩膀平衡,頭部和肩部要端正且不能過大或過小,需占整個照片的比例為2/3;
4)請不要化妝,不得佩戴眼鏡、隱形眼鏡、美瞳拍照;
5)照明光線均勻,臉部不能發光,無高光、光斑,無陰影、紅眼等;
6)頭發不得遮擋臉部或造成陰影,要露出五官;
7)能如實地反映本人近期相貌,照片內容要求真實有效,不得做任何修改(不得使用PS等照片編輯軟件處理,不得用照片翻拍);
8)請務必謹慎上傳符合上述全部要求的照片,否則會影響審核。
2. 本人有效居民身份證原件人像面和國徽面照片(根據審核意見上傳)。照片要求身份證邊框完整,字跡清晰可見,亮度均勻。
3. 本人手持身份證照片(根據審核意見上傳)。照片要求見下圖:
1)拍攝時,手持本人身份證,將持證的手臂和上半身整個拍進照片,頭部和肩部要端正,頭發不得遮擋臉部或造成陰影,要露出五官;
2)僅支持jpg或jpeg格式,建議大小不超過10M;
3)確保身份證人像面上的所有信息完整、清晰可見(避免被手指等遮擋);
4)能如實地反映本人相貌,照片內容要求真實有效,不得做任何修改(不得使用PS等照片編輯軟件處理);
5)照明光線均勻,臉部不能發光,無高光、光斑,無陰影、紅眼等;
6)請不要化妝,不得佩戴眼鏡、隱形眼鏡、美瞳拍照;
7)請務必謹慎上傳符合上述全部要求的照片,否則會影響審核。
4. 報考專升本層次的考生學歷審核不通過需提交材料(根據審核意見上傳)
上傳經教育部審定核準的國民教育系列高等學校、高等教育自學考試機構頒發的專科畢業證書、本科結業證書或以上證書或學信網學歷認證報告和《學籍學歷信息真實有效保證書》照片。如因未授權查詢本人學歷信息導致比對未通過的,請考生使用學信網APP掃碼授權查詢。2026年春季畢業的應屆專科畢業生拍照上傳所在學校出具的《2026年春季專科畢業生證明》照片。
附件二 2025年安徽省成人高校招生全國統一考試學籍學歷真實有效保證書.pdf
附件三 2026年春季專科畢業生證明.pdf
相關文章:
相關推薦:
- [成人高考]貴州2025年全省成人高校招生工作有關事項通知
- [成人高考]青海省2025年成人高等學校全國統一考試招生工作實施細則
- [成人高考]2025年青海省成人高考考試報名相關事宜通告
- [成人高考]安徽省2025年陜西省成人高校招生全國統一考試報名公告
- [成人高考]陜西省教育考試院:2025年陜西省成人高校招生工作實施辦法
- [成人高考]陜西省2025年陜西省成人高校招生全國統一考試報名公告
- [成人高考]黑龍江省2025年全國成人高考統一考試報考公告
- [成人高考]2025年北京市成人高校招生考試網上報名入口已開通
- [成人高考]北京市2025年成人高考報名特別提醒
- [成人高考]山西省2025年成人高考網上評卷考生答題注意事項





